
廣東省人民政府辦公廳關于印發廣東省全域
“無廢城市”建設工作方案的通知
粵辦函〔2025〕72號
各地級以上市人民政府,省政府各部門、各直屬機構:
《廣東省全域“無廢城市”建設工作方案》已經省人民政府同意,現印發給你們,請認真組織實施。實施中遇到的問題,請徑向省生態環境廳反映。
省政府辦公廳
2025年5月27日
廣東省全域“無廢城市”建設工作方案
為深入貫徹習近平生態文明思想,推進固體廢物減量化、資源化、無害化,更好發揮減污降碳協同效應,在我省“無廢城市”建設試點工作基礎上,全域推進“無廢城市”建設,制定本方案。
一、工作目標
到2025年,全省各地級以上市全面開展“無廢城市”建設,固體廢物產生強度持續降低。到2027年,危險廢物填埋處置量占比穩中有降,固體廢物產生強度明顯下降,資源化利用率明顯提升。到2035年,全域建成“無廢城市”,固體廢物產生強度指標、循環利用水平總體居于全國前列。
二、健全政策法規體系,強化科技創新驅動
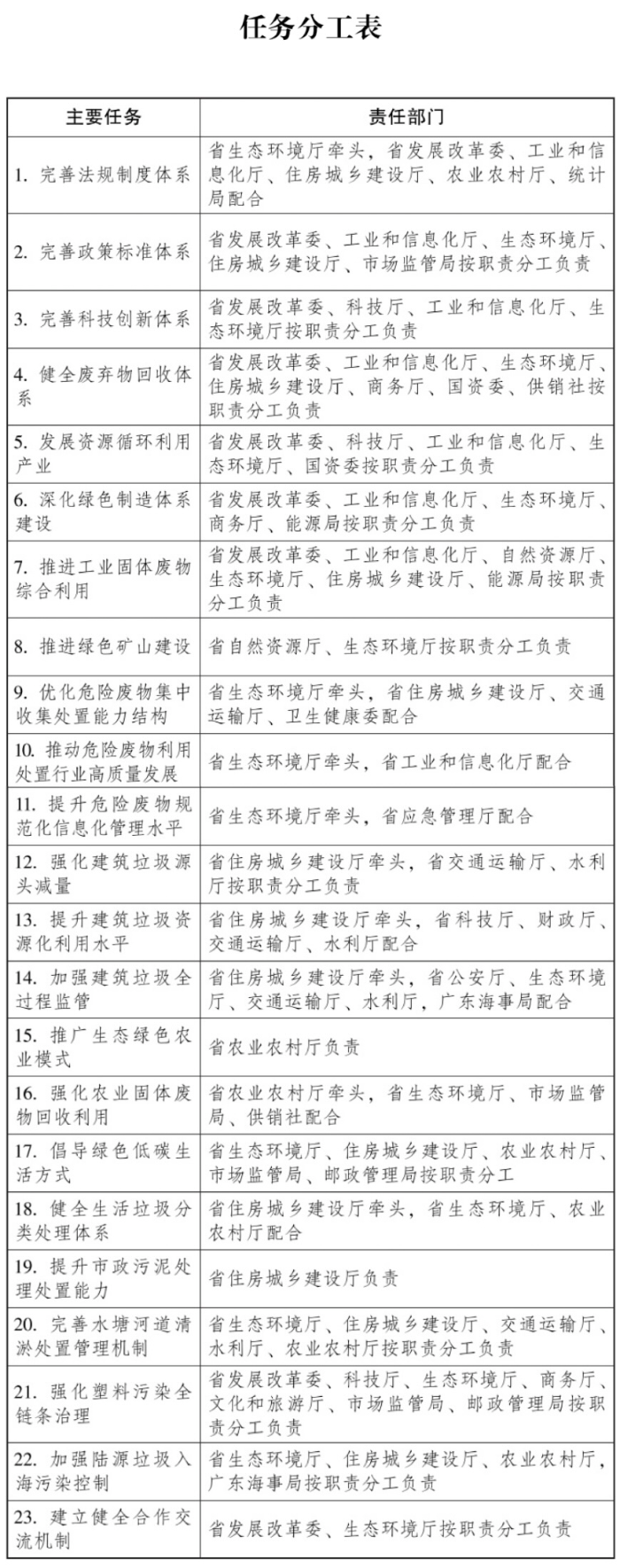
(一)完善法規制度體系。推動修訂《廣東省固體廢物污染環境防治條例》。探索建立固體廢物跨區域轉移處置生態補償機制。建立健全固體廢物信息統計制度,完善各類固體廢物統計范圍、口徑和方法,推進固體廢物數據共享。
(二)完善政策標準體系。編制一般工業固體廢物分類利用處置指引,制定建筑垃圾等固體廢物再生產品相關標準,出臺固體廢物再生產品應用支持政策,鼓勵提高再生塑料、再生金屬等再生材料在汽車、電池、家電制造等行業原材料中的使用比例。
(三)完善科技創新體系。加大科技研發投入,設置重大科研專項,開展固體廢物循環利用核心技術研究。開展固體廢物利用處置減污降碳技術、工藝、設備研發,加快淘汰落后生產工藝設備。鼓勵企業參與碳普惠、核證自愿減排項目開發。開展重點再生材料碳足跡核算標準與方法研究。
三、構建廢棄物循環利用體系,培育壯大資源循環利用產業
(四)健全廢棄物回收體系。合理規劃建設回收網絡,科學建設“回收點—中轉站—分揀中心”全鏈條再生資源回收體系,打造“居民+個體回收戶+站點+分揀中心+利廢企業”生態閉環,每個縣(市、區)至少建成1個再生資源分揀中心,探索生活垃圾分類網點、廢舊物資回收網點、一般工業固體廢物回收網點“三網融合”。鼓勵有條件的回收企業建設網上交易平臺。
(五)發展資源循環利用產業。開展廢棄物資源化和再利用水平提升行動,高水平建設現代化“城市礦產”基地和循環經濟產業園區。以廣州、深圳、珠江口西岸、汕潮揭、湛茂五大都市圈為重點,布局建設區域性廢棄物循環利用重點項目,培育一批技術裝備先進、管理運營規范、創新能力突出、引領帶動力強的行業骨干企業。
四、促進工業綠色轉型,高質量推進制造業當家
(六)深化綠色制造體系建設。發揮政策推動和示范引領作用,培育創建綠色工廠、綠色園區,圍繞電子信息、汽車制造、石油化工等產業,打造一批綠色供應鏈企業,培育第三方綠色制造服務機構及評價機構。推動實施清潔生產技術改造,提升制造業企業清潔生產水平。
(七)推進工業固體廢物綜合利用。推動工業固體廢物在園區內、廠區內的循環利用,產生、利用單位點對點定向合作,以及工業爐窯、生活垃圾焚燒廠協同處置一般工業固體廢物。支持固體廢物綜合利用項目建設,推動大宗固體廢物在建材生產、回填充填、生態修復、土壤治理等領域規模化利用。強化動力電池制造、回收、利用等全過程管理。落實風電和光伏發電企業退役設備處理責任機制。
(八)推進綠色礦山建設。在礦產資源開發過程中,加強對共生、伴生資源的綜合利用。以受污染耕地集中區域、重有色金屬礦區為重點,全面摸底排查歷史遺留固體廢物堆存場,逐步消除存量固體廢物。推動礦區生態環境明顯改善、礦產資源利用效率和開發保護水平顯著提高、重大項目支撐力度持續增強。
五、促進危險廢物高水平利用處置,有效防范環境風險
(九)優化危險廢物集中收集處置能力結構。按照“省域內能力總體匹配、省域間協同合作、特殊類別全國統籌”的原則,統籌推進危險廢物集中處置能力建設。定期開展危險廢物產生量與利用處置能力匹配情況評估,發布能力建設引導性公告。嚴格焚燒、填埋、水泥窯協同處置等能力過剩的危險廢物集中處置項目準入。深化小微企業危險廢物收集試點工作,鼓勵危險廢物收集單位為小微企業提供一站式環保管家服務。探索依托較大的醫療機構設立醫療廢物集中收集轉運點,推廣“小箱進大箱”智能收集模式。推動建立平急兩用的醫療廢物收集處置保障體系,規范利用生活垃圾、危險廢物焚燒設施和水泥窯協同處置醫療廢物。
(十)推動危險廢物利用處置行業高質量發展。制定危險廢物集中利用處置設施績效評價標準,推動危險廢物利用處置設施更新升級。新建危險廢物綜合利用項目應對標國內同類設施的先進水平,不得新建與現有設施技術工藝同質化嚴重且能力過剩的危險廢物綜合利用項目。嚴格管控危險廢物填埋處置,限制通過利用、焚燒可減量的危險廢物直接填埋,降低填埋處置量占比。
(十一)提升危險廢物規范化信息化管理水平。推行危險廢物“五即”(即產生、即包裝、即稱重、即打碼、即入庫)規范化建設。通過應用智能稱重、電子標簽、電子臺賬、電子聯單、視頻監控、手持終端等智能化物聯網手段,推動危險廢物“一碼貫通”全過程信息化環境管理。
六、加強建筑垃圾全過程管理,著力提升資源化利用水平
(十二)強化建筑垃圾源頭減量。建立健全建筑垃圾減量化制度標準體系,明確建設工程建筑垃圾排放限額標準,將建筑垃圾減量化措施費用納入工程概算,在工程招標文件、施工設計中明確減量化具體要求和措施。推廣綠色建筑,開展綠色策劃、實施綠色設計、推廣綠色施工,提高星級綠色建筑比例。
(十三)提升建筑垃圾資源化利用水平。縣級以上人民政府要制定建筑垃圾污染環境防治工作規劃,因地制宜推進建筑垃圾轉運設施、綜合利用場所、消納場等設施合理布局和建設。建立健全建筑垃圾再生產品推廣應用機制,推進建筑垃圾再生產品綠色認證和新型墻材、綠色建材等目錄發布工作。在市政工程、交通運輸基礎設施建設工程、水利工程的非承重結構工程建設中,優先使用建筑垃圾再生產品。
(十四)加強建筑垃圾全過程監管。落實建筑垃圾處理方案備案制度和城市建筑垃圾處置核準制度,規范跨區域處置,推廣應用省建筑垃圾跨區域平衡處置協作監管平臺。落實建筑垃圾轉移聯單管理辦法,推動建筑垃圾種類、數量和流向等全過程可追溯、可查詢。強化建筑垃圾運輸管理,推廣應用全封閉智能運輸車輛。
七、打造生態循環農業,健全農業固體廢物回收利用體系
(十五)推廣生態綠色農業模式。加快養殖場升級改造,建設綠色、高效的現代化養殖場,發展標準化、規模化生態綠色養殖。推廣種養循環農業模式,鼓勵發展立體養殖、海洋牧場等生態健康的養殖模式。
(十六)強化農業固體廢物回收利用。推動畜禽規模養殖場糞污處理設施提檔升級,規范畜禽養殖戶糞污處理設施裝備配套。推動病死畜禽和病害畜禽產品收集、無害化處理、資源化利用。建立病死畜禽無害化處理監管監控體系,加強全程追溯管理。建立完善秸稈收儲運體系,開展肥料化、飼料化、基料化、原料化、能源化利用。構建農藥使用者、經營者和縣級回收站組成的三級農藥包裝廢棄物回收體系,建立“誰生產、經營,誰回收”的有效回收機制。建立健全農膜回收體系,因地制宜推廣一膜多用和減量替代技術,推廣全生物降解地膜。
八、踐行綠色生活方式,推進生活垃圾分類提檔增效
(十七)倡導綠色低碳生活方式。宣傳推廣簡約適度、綠色低碳、文明健康的生活理念和生活方式,倡導“無廢”理念,推進“無廢細胞”建設。推行生態設計,提高產品可回收性。嚴控商品過度包裝,推廣快遞綠色包裝。推廣凈菜上市,倡導“光盤行動”。推動綠色采購和無紙化辦公。
(十八)健全生活垃圾分類處理體系。提升生活垃圾分類全程管理、全鏈優化、全民參與水平,推動可回收物有效回收利用,有害垃圾妥善處理處置,廚余垃圾、其他垃圾有效分開。完善低值可回收物目錄,鼓勵有條件的地方實行低值可回收物再生利用補貼政策。健全“村收集、鎮轉運、縣處理”的農村生活垃圾收運處置體系。
(十九)提升市政污泥處理處置能力。推進市政污泥資源化利用,推動珠三角城市建設市級規模化污泥集中處理設施,鼓勵粵東西北地區縣城與建制鎮處理設施共建共享。
(二十)完善水塘河道清淤處置管理機制。水塘河道清淤應明確淤泥臨時堆放、外運管理和處理處置要求,強化對淤泥“檢測、清理、堆放、運輸、處置”全過程監管。規范開展淤泥重金屬和有毒物質檢測,依據檢測結果對淤泥科學分類并合理選擇清淤方式。對淤泥處理處置過程中可能造成環境影響的,應盡可能采用原位處置方式。鼓勵有條件的地區建設淤泥集中處理處置設施,提升淤泥資源化利用水平。
九、加強污染防治陸海統籌,協同推進塑料垃圾治理
(二十一)強化塑料污染全鏈條治理。持續推進塑料制品生產使用源頭減量,大力推動“以竹代塑”“以紙代塑”。壓實商品零售、餐飲、住宿、電商、快遞、外賣等行業經營者主體責任,嚴格落實塑料制品規范使用要求。鼓勵相關行業企業推廣使用循環包裝、循環餐具,推動塑料垃圾規范化、精細化回收利用。
(二十二)加強陸源垃圾入海污染控制。完善海灣沿岸、河流兩岸鎮村垃圾分類、收集和處理,推動將海域和岸灘垃圾納入城鄉生活垃圾收集處理,定期開展岸灘垃圾清理,建立海洋垃圾清理長效工作機制。強化船舶監督管理,研究制定相關監管制度,推進港口、碼頭固體廢物接收能力建設。
十、加強粵港澳合作交流,共同推進“無廢灣區”建設
(二十三)建立健全合作交流機制。推進粵港澳大灣區固體廢物污染防治規則銜接、機制對接,探索制定灣區統一的固體廢物管理規范標準。推動共享固體廢物污染防治技術經驗,促進三地人才、資金、技術優勢互補。探索建立區域廢棄物協同利用機制,統籌布局建設區域性廢棄物循環利用項目。
十一、保障措施
加強組織領導,健全部門之間協調機制,明確責任分工,形成工作合力。加強要素保障,在固體廢物利用處置項目立項、用地、環評等方面依法依規給予支持。綜合運用金融、稅收、價格等政策,引導和鼓勵社會資本投入。加強執法監管,建立打擊固體廢物非法轉移傾倒會商制度,創新執法方式,開展柔性執法。加強宣傳引導,培育綠色低碳循環發展的“無廢”理念。
附件:任務分工表
附件
